Gini Index Python Sklearn . the importance of a feature is computed as the (normalized) total reduction of the criterion brought by that feature. It is also known as. i would like in sklearn package, find the gini coefficients for each feature on a class of paths such as in iris data. This parameter is the function used to. a decision tree classifier. How they work, attribute selection measures such as information gain, gain ratio, and gini. The metric that the decision tree uses to decide if the root node is called the gini coefficient. Read more in the user guide. classification tree beginner’s explanation with gini index/ gini coefficient, entropy, information gain and sklearn and finally discussion on metrics of tree. in this tutorial, you covered a lot of details about decision trees; The higher the value of this coefficient, the better the. Criterion{“gini”, “entropy”, “log_loss”}, default=”gini” the.
from towardsdatascience.com
It is also known as. classification tree beginner’s explanation with gini index/ gini coefficient, entropy, information gain and sklearn and finally discussion on metrics of tree. in this tutorial, you covered a lot of details about decision trees; Read more in the user guide. the importance of a feature is computed as the (normalized) total reduction of the criterion brought by that feature. The higher the value of this coefficient, the better the. a decision tree classifier. This parameter is the function used to. i would like in sklearn package, find the gini coefficients for each feature on a class of paths such as in iris data. Criterion{“gini”, “entropy”, “log_loss”}, default=”gini” the.
Understanding Decision Trees for Classification (Python) by Michael Galarnyk Towards Data
Gini Index Python Sklearn i would like in sklearn package, find the gini coefficients for each feature on a class of paths such as in iris data. Criterion{“gini”, “entropy”, “log_loss”}, default=”gini” the. It is also known as. the importance of a feature is computed as the (normalized) total reduction of the criterion brought by that feature. The higher the value of this coefficient, the better the. in this tutorial, you covered a lot of details about decision trees; The metric that the decision tree uses to decide if the root node is called the gini coefficient. i would like in sklearn package, find the gini coefficients for each feature on a class of paths such as in iris data. This parameter is the function used to. classification tree beginner’s explanation with gini index/ gini coefficient, entropy, information gain and sklearn and finally discussion on metrics of tree. a decision tree classifier. How they work, attribute selection measures such as information gain, gain ratio, and gini. Read more in the user guide.
From www.thetechedvocate.org
How to calculate gini index The Tech Edvocate Gini Index Python Sklearn in this tutorial, you covered a lot of details about decision trees; classification tree beginner’s explanation with gini index/ gini coefficient, entropy, information gain and sklearn and finally discussion on metrics of tree. i would like in sklearn package, find the gini coefficients for each feature on a class of paths such as in iris data. Criterion{“gini”,. Gini Index Python Sklearn.
From towardsdatascience.com
Understanding Decision Trees for Classification (Python) by Michael Galarnyk Towards Data Gini Index Python Sklearn The higher the value of this coefficient, the better the. classification tree beginner’s explanation with gini index/ gini coefficient, entropy, information gain and sklearn and finally discussion on metrics of tree. a decision tree classifier. the importance of a feature is computed as the (normalized) total reduction of the criterion brought by that feature. Criterion{“gini”, “entropy”, “log_loss”},. Gini Index Python Sklearn.
From fengchao.pro
使用 sklearn 实现决策树分类算法 Jeremy Feng Gini Index Python Sklearn The higher the value of this coefficient, the better the. Criterion{“gini”, “entropy”, “log_loss”}, default=”gini” the. in this tutorial, you covered a lot of details about decision trees; It is also known as. classification tree beginner’s explanation with gini index/ gini coefficient, entropy, information gain and sklearn and finally discussion on metrics of tree. How they work, attribute selection. Gini Index Python Sklearn.
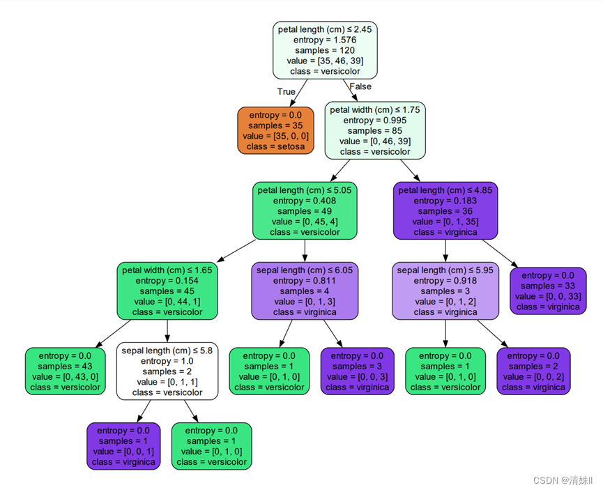
From blog.csdn.net
sklearn_决策树_python 使用gini系数策略决策树进行分类CSDN博客 Gini Index Python Sklearn classification tree beginner’s explanation with gini index/ gini coefficient, entropy, information gain and sklearn and finally discussion on metrics of tree. in this tutorial, you covered a lot of details about decision trees; It is also known as. i would like in sklearn package, find the gini coefficients for each feature on a class of paths such. Gini Index Python Sklearn.
From www.youtube.com
PYTHON python sklearn multiple linear regression display rsquared YouTube Gini Index Python Sklearn the importance of a feature is computed as the (normalized) total reduction of the criterion brought by that feature. in this tutorial, you covered a lot of details about decision trees; Read more in the user guide. a decision tree classifier. How they work, attribute selection measures such as information gain, gain ratio, and gini. The higher. Gini Index Python Sklearn.
From blog.csdn.net
pythonsklearn数据分析线性回归和支持向量机(SVM)回归预测(实战)_sklearn svm回归CSDN博客 Gini Index Python Sklearn This parameter is the function used to. Criterion{“gini”, “entropy”, “log_loss”}, default=”gini” the. in this tutorial, you covered a lot of details about decision trees; Read more in the user guide. a decision tree classifier. classification tree beginner’s explanation with gini index/ gini coefficient, entropy, information gain and sklearn and finally discussion on metrics of tree. the. Gini Index Python Sklearn.
From data36.com
Coding a Decision Tree in Python (Classification Trees and Gini Impurity) Gini Index Python Sklearn The metric that the decision tree uses to decide if the root node is called the gini coefficient. Read more in the user guide. Criterion{“gini”, “entropy”, “log_loss”}, default=”gini” the. i would like in sklearn package, find the gini coefficients for each feature on a class of paths such as in iris data. in this tutorial, you covered a. Gini Index Python Sklearn.
From blog.csdn.net
sklearn_决策树_python 使用gini系数策略决策树进行分类CSDN博客 Gini Index Python Sklearn This parameter is the function used to. The metric that the decision tree uses to decide if the root node is called the gini coefficient. Criterion{“gini”, “entropy”, “log_loss”}, default=”gini” the. in this tutorial, you covered a lot of details about decision trees; the importance of a feature is computed as the (normalized) total reduction of the criterion brought. Gini Index Python Sklearn.
From towardsdatascience.com
Decision Tree In Python. An example of how to implement a… by Cory Maklin Towards Data Science Gini Index Python Sklearn It is also known as. the importance of a feature is computed as the (normalized) total reduction of the criterion brought by that feature. i would like in sklearn package, find the gini coefficients for each feature on a class of paths such as in iris data. a decision tree classifier. The higher the value of this. Gini Index Python Sklearn.
From blog.csdn.net
调用Python——sklearn包实现决策树_python 中通过 sklearn 使用决策树CSDN博客 Gini Index Python Sklearn Criterion{“gini”, “entropy”, “log_loss”}, default=”gini” the. How they work, attribute selection measures such as information gain, gain ratio, and gini. The metric that the decision tree uses to decide if the root node is called the gini coefficient. i would like in sklearn package, find the gini coefficients for each feature on a class of paths such as in iris. Gini Index Python Sklearn.
From medium.com
Decision Trees Which feature to split on? Analytics Vidhya Medium Gini Index Python Sklearn a decision tree classifier. The metric that the decision tree uses to decide if the root node is called the gini coefficient. the importance of a feature is computed as the (normalized) total reduction of the criterion brought by that feature. i would like in sklearn package, find the gini coefficients for each feature on a class. Gini Index Python Sklearn.
From towardsdatascience.com
Decision Trees Explained — Entropy, Information Gain, Gini Index, CCP Pruning by Shailey Dash Gini Index Python Sklearn Read more in the user guide. Criterion{“gini”, “entropy”, “log_loss”}, default=”gini” the. i would like in sklearn package, find the gini coefficients for each feature on a class of paths such as in iris data. in this tutorial, you covered a lot of details about decision trees; This parameter is the function used to. a decision tree classifier.. Gini Index Python Sklearn.
From ajaytech.co
Decision Trees Ajay Tech Gini Index Python Sklearn the importance of a feature is computed as the (normalized) total reduction of the criterion brought by that feature. Read more in the user guide. The higher the value of this coefficient, the better the. in this tutorial, you covered a lot of details about decision trees; How they work, attribute selection measures such as information gain, gain. Gini Index Python Sklearn.
From 9to5answer.com
[Solved] Python Gini coefficient calculation using 9to5Answer Gini Index Python Sklearn a decision tree classifier. It is also known as. How they work, attribute selection measures such as information gain, gain ratio, and gini. classification tree beginner’s explanation with gini index/ gini coefficient, entropy, information gain and sklearn and finally discussion on metrics of tree. in this tutorial, you covered a lot of details about decision trees; . Gini Index Python Sklearn.
From www.slideserve.com
PPT Scalable Mining For Classification Rules in Relational Databases PowerPoint Presentation Gini Index Python Sklearn in this tutorial, you covered a lot of details about decision trees; classification tree beginner’s explanation with gini index/ gini coefficient, entropy, information gain and sklearn and finally discussion on metrics of tree. the importance of a feature is computed as the (normalized) total reduction of the criterion brought by that feature. i would like in. Gini Index Python Sklearn.
From hyemin-kim.github.io
Python >> sklearn (2) 분류 (Classification) Hyemin Kim Gini Index Python Sklearn in this tutorial, you covered a lot of details about decision trees; It is also known as. a decision tree classifier. Criterion{“gini”, “entropy”, “log_loss”}, default=”gini” the. i would like in sklearn package, find the gini coefficients for each feature on a class of paths such as in iris data. The higher the value of this coefficient, the. Gini Index Python Sklearn.
From www.kdnuggets.com
Decision Tree Intuition From Concept to Application KDnuggets Gini Index Python Sklearn in this tutorial, you covered a lot of details about decision trees; It is also known as. Criterion{“gini”, “entropy”, “log_loss”}, default=”gini” the. This parameter is the function used to. classification tree beginner’s explanation with gini index/ gini coefficient, entropy, information gain and sklearn and finally discussion on metrics of tree. The metric that the decision tree uses to. Gini Index Python Sklearn.
From blog.csdn.net
sklearn_决策树_python 使用gini系数策略决策树进行分类CSDN博客 Gini Index Python Sklearn the importance of a feature is computed as the (normalized) total reduction of the criterion brought by that feature. It is also known as. Criterion{“gini”, “entropy”, “log_loss”}, default=”gini” the. How they work, attribute selection measures such as information gain, gain ratio, and gini. The metric that the decision tree uses to decide if the root node is called the. Gini Index Python Sklearn.